石榴云法律帮帮团是石榴云/新疆日报为广大用户提供法律公益服务的阵地,如您遇到法律方面的难题,可以打开石榴云客户端,进入“石榴云12345问政”留言板,在“求助”板块写下您的诉求,我们将竭尽所能为您提供法律公益服务。员工提出离职,能否获得经济补偿金?
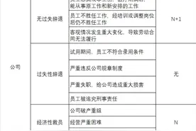
【#什么情况下离职能获得补偿金# 离职补偿金如何计算?】很多数人不知道,离职的时候还可以获得一笔不菲的补偿金呢。根据法律规定,经济补偿金是在劳动者无过失的情况下.用人单位解除或终止劳动合同时,依法一次性支付给劳动者的经济补偿。
离职赔偿一览表离职时一定要知道N、N+1,2N的计算方法N(经济补偿金)、N+1(经济补偿金+代通知金),2N(赔偿金)其实都是简称。01 经济补偿金(N)经济补偿金=工作年限*平均工资,即N个月的工资,因此简称“N”。工作年限是指在本公司的工作年限,其中不满半年的部分按0.