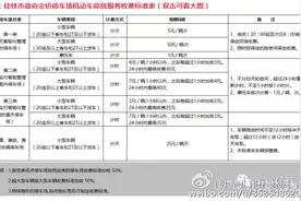
我市市区道路内停车收费实施快一年了,收费标准一直是市民关注的热点问题。今天上午,市物价局在桂湖饭店召开了优化调整桂林市市区城市道路停车收费标准听证会,推出了两套收费调整方案,相比现行的收费标准,新方案做了较大幅度的调整。
纵览新闻记者 孔新花 卢伟丽9月12日,有网友发视频称,他开车进入广西桂林火车北站停车场不到1分钟就需交5元停车费。该视频发布后引发网友热议,纷纷质疑收费的合理性。据网友发布的视频,一男子称他进入停车场不到一分钟,出来时停车场电子屏显示收费5元。
6月23日,针对桂林火车北站站前广场乱象反弹问题,市政府专门召开了整治协调会,研究部署整治工作。一周过去了,29日记者到火车北站进行了采访,发现北站停车场的乱象整改目前已取得成效,接送客的小车停车场“10分钟免费”停车政策已经恢复,交警部门将对标志标线进行统一规划管理。
图为新闻发布会现场 桂林市物价局副局长罗克勤就文件做出说明 7月20日上午,桂林市物价局召开新闻发布会,就即将于8月10日开始施行的《关于重新规范市区机动车停放服务收费管理的通知》、《关于桂林市住宅小区车辆停放服务收费有关问题的通知》等这两个文件做出解释说明。
【桂林日报讯】(记者黄蓉)7月20日,桂林市物价局在桂湖饭店举行重新规范市区机动车停放服务收费管理新闻发布会,宣布从今年8月10日起按照《桂林市物价局关于重新规范市区机动车停放服务收费管理的通知》执行新的收费标准。随着我国经济社会发展和人民生活水平提高,机动车保有量快速增长。
中新网广西新闻4月29日电(刘珮琦 郑长贤)今年“五一”假期铁路运输期限为4月29日至5月6日共8天,桂林火车站预计发送旅客61.6万人次,与去年基本持平。其中,客流高峰日为5月1日,预计发送旅客10.2万人次。图为旅客在桂林北站站台有序乘降。
火车站广场地下停车场新建成的火车站广场地下通道【桂林日报讯】(见习记者苏展文/摄)2月1日上午,记者在桂林火车站站前广场看到,新修建的地下过街通道已正式开放投入使用。此举将极大缓解过去车站广场前交通混乱的局面。
旅客在桂林站有序检票乘车。陈雨雨摄桂林北站工作人员为旅客答疑解惑。郑长贤摄放暑假的学生旅客在桂林北站搭乘动车回家。郑长贤摄记者从桂林火车站获悉,2024年铁路暑运期限自7月1日起至8月31日结束,共计62天。
10月29日上午,市政府检查组先后检查了桂林火车站、火车北站场站改造进度。目前,两个车站场站改造正有序推进,火车北站场站改造效果已初步显现。 在桂林火车站,检查组看到,现场一派繁忙的施工景象,原来行人过街地下通道的300多家摊铺全部搬走,改造一新的通道将彻底“还路于民”。
制作/刘响纵览新闻见习记者 高鹏飞 记者尹鸣 桂林报道6月19日20时许,受桂林地区持续强降雨天气影响,桂林站广场出现内涝积水,客运业务暂停。大水退去,此前“停摆”的桂林火车站现在怎么样了?23日8时许,纵览新闻(报料:ZLXWBL2023)记者来到桂林火车站实地探访。
桂林生活网讯(桂林晚报记者谭熙 通讯员莫梅清)桂林火车站站前广场环境整治工程施工正在如火如荼地进行中。昨日记者从市政工程管理处现场施工负责人了解到,即日起火车站站前广场全封闭施工,接送旅客车辆不要长时间停留,影响到其他车辆通行。昨日上午,记者跟随工作人员来到桂林火车站。
广西“三月三”假期,桂林北站客流如织。李洪锐摄3月29日,广西“三月三”假期第一天。9时许,桂林北站客流如织,即便进站通道全开,旅客依然排起小长队。“各位旅客,请提前把液体、充电宝等物品拿在手上,配合接受安检。”客运值班员周佳维穿梭在人群中反复宣传引导。