来源:大皖新闻 中央气象台预计 11日至12日随着新一股较强冷空气东移南下我国中东部地区将出现强风、降温、沙尘天气华北将出现历史同期罕见持续性大风 内蒙古东部和东北地区东部将出现暴雪 南方将出现今年以来最强风雹天气中东部地区天气复杂公众需注意关注相关的预报、预警信息11日至12日
来源:合肥晚报 安徽省气象台2025年04月12日09时15分发布大风黄色预警预计未来48小时全省大部分地区平均风力将达到4~5级阵风8~10级局部可达11级以上此外合肥市气象台12日10时17分变更发布大风黄色预警信号今天白天全市风力持续增大预计平均风力5级,阵风8-10级昨天
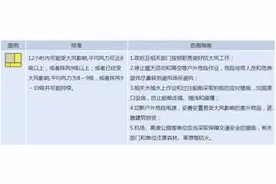
受较强冷空气影响,中央气象台今天发布大风橙色、暴雪黄色、强对流蓝色以及沙尘暴蓝色预警。昨天(4月11日)到今晨,我国多地出现8至10级大风,局地阵风14级以上。今天8时,6级以上大风的南界已经抵达湖北、湖南北部、安徽、江苏北部一带。
大皖新闻讯4月12日9时15分,安徽省气象台发布大风黄色预警,预计未来48小时全省大部分地区平均风力将达到4~5级,阵风8~10级,局部可达11级以上。大皖新闻记者注意到,为做好安全防范工作,确保游客的安全和景区的正常运营,庐江部分景区景点暂停对外开放。
大皖新闻讯 11日白天,安徽省天气不同寻常。安徽南部将有10级以上雷暴大风,最大风力可达11级以上!安徽中南部有小时雨量超过60毫米的短时强降水。11日早晨,中央气象台同时发布强对流、暴雨、暴雪、大风、沙尘暴五条预警,其中多条涉及到安徽。4月11日,天气晴朗的黄山街头。
4月12日,网传的多段短视频疑显示一外卖员被建筑外立面掉落物砸伤。一则视频显示,一外卖骑手和电动车都倒在地上,地面上还有破碎物,视频传出有人说需要叫救护车的声音;另一则视频显示,有医护人员正在给外卖员处理脸部的伤口。网传信息还称,事发地在安徽芜湖鸠江区某小区。
【来源:阜南发布】阜南县气象台2025年04月12日05时39分变更发布大风黄色预警信号阜南县新村镇、黄岗镇王家坝镇等部分乡镇未来12小时将出现平均风力6~7级阵风10级左右大风请注意防范大风还在继续 安徽省极大风力分布图显示 截至目前 阜南郜台出现11级大风风速29.
桐城市气象台2025年04月12日07时10分变更发布大风黄色预警信号。桐城市文昌街道、龙眠街道、吕亭镇、范岗镇、新渡镇、大关镇、青草镇、唐湾镇、黄甲镇等乡镇街道受大风影响,12小时内阵风可达10级以上。请注意防范!
黄山区气象台2025年04月12日18时17分变更发布大风蓝色预警信号。黄山区甘棠镇、仙源镇、汤口镇、谭家桥镇、太平湖镇、焦村镇、耿城镇、三口镇、乌石镇、新明乡、龙门乡、新华乡、新丰乡、永丰乡24小时内可能受大风影响,平均风力可达6级以上,或者阵风8级以上并可能持续。请注意防范!
4月12日,较强冷空气继续影响我国,相信不少家住高楼的市民,关门闭窗也可听到呜呜风声。据安徽省气象台监测,11日14时-12日14时:全省出现大风天气,共有1992个站出现8级以上阵风,508个站出现9级以上阵风,98个站出现10级以上阵风,最大桐城石窑35.9米/秒(12级)。
4月12日,市民在户外公园出行。当日,受冷空气影响,合肥市气象台发布大风蓝色预警信号。中新社记者 韩苏原 摄4月12日,在合肥天鹅湖公园,一颗景观树被风拦腰吹断。当日,受冷空气影响,合肥市气象台发布大风蓝色预警信号。中新社记者 韩苏原 摄 4月12日,市民在街头出行。
大皖新闻讯昨夜今晨,安徽很多地方经历了狂风暴雨。4月12日早晨,中央气象台继续连发大风、暴雪、沙尘暴、强对流等4条预警。其中沙尘暴预警提到,安徽大部有扬沙和浮尘天气。气象部门提醒,12日白天安徽省还有7到9级阵风。12日早晨,合肥市天空阴沉。
【来源:阜阳新闻网】大风还在继续安徽省极大风力分布图显示截至目前阜阳已出现10级大风风速28.1m/s未来3小时天气预报安徽天气实况11日13时-12日08时:全省有降水,共有471个站降雨量超过50毫米,5个站降雨量超过100毫米,最大东至尧渡良田139.3毫米。