来源:中国青年报 近两年,在电动汽车渗透率不断提升的趋势下,软件层面的智能化将形成竞争差异化。智能驾驶或将引发汽车产业新一轮洗牌。“智能驾驶是当前汽车产业发展的‘蓝海’,正被全球范围内的各大车企所关注。
本报记者 夏治斌 石英婧 上海报道“传统主机厂的机会来了,以前(他们)需要很大的团队去做算法,或者和供应商合作。现在主机厂拥有数据和GPU(Graphics Processing Unit,图形处理器),掌握了更多的主动权。
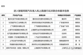
工信部发布公告,按照《关于开展智能网联汽车准入和上路通行试点工作的通知》有关工作安排,四部门组织专家对首次集中申报的方案进行了初审和择优评审,研究确定了9个进入试点的联合体,分属北京、上海、广州等7个城市。
来源:环球网 听说国内出了一批“L3级车企”?最近冲浪的朋友们应该看到了不少带有“中国首批L3级车企”等关键词的信息。各大社交媒体上已经有用户表示,感觉L3和L4不远了,产生了“买车换车再等等”的念头。那么,等着换L3级车靠谱吗?让我们来给你掰开揉碎看看这事。