长沙小学新生入学报名,有这些事项需要注意 4月1日-15日,为长沙城区小学新生入学报名时间,网上报名如何操作?是不是越早报名,排位越前面?拥有多套房产可否报多个学位?现在为家长们整理了报名注意事项。注意事项:1.
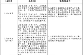
长沙市教育局提醒,在4月11日-25日之间任意一天报名都可以,系统报名先后顺序不作为录取顺序。长沙市教育局表示,招生顺序的唯一依据是,在划定学区内,小学按有户有房、有户无房、有房无户、有户无房、无户无房的生源顺序进行依次录取。
来源:【长沙晚报网】温馨提示需提醒的是,凡2023年就读小学一年级和小升初跨区升学、配套入学、外地回长的学生,都需在4月1日至15日(含)登录“长沙市普通中小学入学报名系统”或湖南省人民政府网站“一件事一次办”服务专区(入学主题)进行网上报名。
需携带的材料: 1.《2020年长沙市城区小学升初中跨区生报名登记表》 2.法定监护人及被监护人户口簿 3.法定监护人不动产权证或房屋产权证或房屋预告登记证 4.三张小孩同底一寸彩照等资料原件及复印件 小升初外地回长生现场资格审核安排对象: 对象符合条件的进城务工人员随迁子女,要
来源:【华声在线】华声在线4月15日讯(全媒体记者 杨斯涵 黄京)注意了!今年长沙市城区普通中小学入学报名系统开放时间是4月1日-15日,今天晚上12时报名就截止了!值得注意的,报名截止后,信息将不能再修改,请一定核对清楚!
长沙中心城区(湖南湘江新区、芙蓉区、天心区、开福区和雨花区)的家长们注意啦!2025年长沙市普通中小学入学报名系统将于4月1日上午9时正式开放持续到4月15日24时结束,别忘了报名!记者在此特别提醒,报名时间有15天,大家不需要挤在第一天报名,系统报名顺序与入学先后次序无关。
长沙县义务教育阶段2025年秋季新生入学网上报名办法为进一步贯彻落实义务教育法,确保适龄儿童按时入学完成九年义务教育,根据长沙市人民政府办公厅《关于进一步加强普通中小学招生入学管理工作的通知》(长政办发〔2022〕21号)文件精神,结合2025年我县实际,特制定本办法。
今年长沙市城区普通中小学入学报名系统开放时间是4月1日-15日,今天晚上12点报名就截止了!报名截止后,信息将不能再修改,请一定核对清楚!哪些人需要网上报名入读小学一年级1.适龄儿童系长沙市本地户籍或其法定监护人在长沙永久居住(拥有固定房产),需入读小学一年级;2.
注意了!今年长沙市城区普通中小学入学报名系统开放时间是4月1日-15日,今天晚上12点报名就截止了!是不是还有朋友没报名?小编在此提醒大家:千万别忘了报名哦!此外,报名截止后,信息将不能再修改,请一定核对清楚!哪些人需要网上报名↓入读小学一年级1.
长沙中心城区(湖南湘江新区、芙蓉区、天心区、开福区和雨花区)的家长们注意啦!2025年长沙市普通中小学入学报名系统将于4月1日上午9时正式开放持续到4月15日24时结束,别忘了报名!记者在此特别提醒,报名时间有15天,大家不需要挤在第一天报名,系统报名顺序与入学先后次序无关。
长沙晚报掌上长沙4月14日讯(全媒体记者 岳霞)明天截止!家有2023年就读小学一年级和小升初跨区升学、配套入学、外地回长学生的家长,请抓紧登录“长沙市普通中小学入学报名系统”或湖南省人民政府网站“一件事一次办”服务专区(入学主题)进行网上报名。
“长沙市普通中小学入学报名系统”网上报名将于明天(4月1日)开启。入学报名时间为4月1日上午9:00开始,报名时间持续到4月15日。今年报名有以下几种方式:报名对象长沙市城区中小学入学,凡属以下几种情形,需提前登陆本报名系统,录入相关信息。(一)入读小学一年级1.
“长沙市普通中小学入学报名系统”网上报名于4月1日开启。入学报名时间为4月1日上午9:00开始,报名时间持续到4月15日。今年报名有以下几种方式:报名对象长沙市城区中小学入学,凡属以下几种情形,需提前登陆本报名系统,录入相关信息。(一)入读小学一年级1.