3月29日,重庆市教育考试院发布消息,目前,在渝实行综合评价招生的北京外国语大学、上海科技大学、深圳北理莫斯科大学等正在接收考生报名申请,有意愿的考生勿错过报名时间。高校综合评价招生是把考生的综合评价成绩、高考成绩按照一定比例折算成综合分,按照综合分择优录取的方式。
3月5日,四川德阳市教育局召开新闻发布会,公布了2025年中考中招的主要变化及相关工作安排。据介绍,德阳市今年中考中招政策在普通高中招生计划、中考成绩等级划分、录取批次、新增综合高中招生以及学生综合素质评价等方面均有所调整,旨在更好地满足学生就读需求,促进教育公平与质量提升。
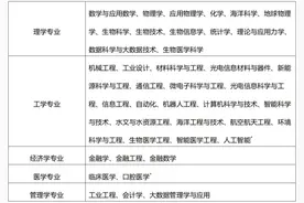
学校简介山东电子职业技术学院是由山东省人民政府举办的全日制公办普通高等职业院校,坐落于历史文化名城济南。学校的前身是1978年建校的山东省电子工业学校,2004年经山东省人民政府批准升格为山东电子职业技术学院。学校隶属山东省工业和信息化厅、山东省教育厅双重领导和管理。
即将迈入4月,作为高考特殊招生路径之一的综合评价,以其招生院校多、专业限制少、高考成绩占比低、有机会降分上名校的优势,被越来越多高考同学家长关注。那么对于想报考综合评价的山西家长考生来讲,综合评价具体情况如何?哪些考生适合报考?2025年哪些高校在山西进行综合评价测试?
齐鲁晚报·齐鲁壹点记者 巩悦悦编者按:高考倒计时开启!面对“合格考不合格能否参加高考”“新高考选科如何避坑”等具体难题,您是否正焦虑寻找答案?即日起,齐鲁晚报·齐鲁壹点推出“高考百事通”栏目,集结权威教育专家、资深心理导师和名校招生官,为即将参加高考的您,提供最精准答疑。
华南理工大学本科招生网日前发布消息称,该校已于1月21日10:00开通综合评价招生报名系统(网址:https://bm.chsi.com.cn/)。2025年,华工将在广东、江苏、山东、上海、浙江等五省市继续实施综合评价招生。
齐鲁晚报·齐鲁壹点 记者 徐玉芹3月24日,南方科技大学发布了《南方科技大学2025年综合评价招生简章》(以下简称“简章”),今年该校将在包括广东、山东在内的24个省(区、市)开展综合评价招生。学校在所有招生省份考生均要求选考物理和化学。
大众报业·齐鲁壹点记者 尹明亮山东省2025年高职(专科)单独招生、综合评价招生来了,根据山东省教育厅发布的通知,今年将有87所高校参加高职(专科)单独招生、综合评价招生,总的招生计划限额为77830人。网上报名将于2月18日到21日进行。
大小新闻客户端3月10日讯(YMG全媒体记者 徐峰)近日,山东药品食品职业学院发布《山东药品食品职业学院2025年单独招生、综合评价招生考试成绩查询公告》,目前成绩已公布。报考山东药品食品职业学院的考生应注意,成绩查询时间为3月8日上午9:00-3月11日上午9:00。