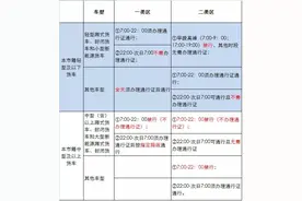
记者23日从江苏省公安厅交通警察总队和江苏省交通运输综合行政执法监督局获悉,为有效均衡重大节日期间高速公路路网流量,预防重特大交通事故,缓解交通拥堵,提高通行效率,省公安厅交通警察总队和省交通运输综合行政执法监督局决定对《关于重大节日期间对通行南京二桥、江阴大桥、苏通大桥的部分货车实施限时错峰出行的公告》予以调整。
中国江苏网7月25日讯昨日,记者从南京交警九大队获悉,江北大道快速化道路目前已陆续开通,包括地面与高架部分。快速化道路的开通极大地方便了六合、大厂及浦口居民的快速出行,但九大队交警在巡查中也发现了一些问题,为此,他们昨日给出了5点安全出行提醒。
南京江北大道快速路,是G205国道与G328国道的重合段,位于南京江北新区境内,该路段由主路和两侧辅道构成,按照机动车专用道设计,其中主道为对向六车道,以中央绿化带分隔,中央分隔带宽3.00M、行车道宽3.
现代快报讯(记者 王瑞)近日,南京交警发布了一份调查问卷显示,南京市部分过江通道通行政策拟优化调整。现代快报记者发现,调查问卷主要涉及江心洲长江大桥(含夹江隧道)、应天大街长江隧道、定淮门长江隧道及燕子矶长江隧道通行政策拟优化调整工作评估。
2024年“五一”假期即将来临。4月26日,南京市交通运输局公路中心发布“五一”假期南京公路网出行指南。据预测,假期期间预计南京市过江通道日均总交通流量为80.3万辆,出行高峰时段部分路段、节点可能会出现短时车多缓行状况。请大家合理规划出行时间及路线。
12月18日起,南京交警将在快速内环正式启用货车禁行非现场抓拍系统,货车如果违法驶入 据交管部门介绍,随着快速内环车流量持续增加,拥堵现象日益加剧,所以从11月13日起,南京快速内环的高架、隧道中,赛虹桥立交(北起凤台路赛虹桥立交匝道口,南至
2023年中秋国庆放假时间为9月29日至10月6日,共8天。其间南京收费公路免收7座及以下小型客车通行费,免费时段为2023年9月29日0:00~10月6日24:00,普通收费公路以车辆通过收费站收费车道的时间为准,高速公路以车辆驶离出口收费车道的时间为准。
12月6日,现代快报记者获悉,为进一步加强货运车辆通行管理,提升城市交通运行效能,降低机动车污染物排放,推进城市绿色配送,经南京市政府批准,对全市货车通行管理政策进行优化调整,具体如下:【限行区域划分】
现代快报记者获悉,2022年9月30日,南京交警发布《关于优化新能源轻型以下厢式、封闭货车以及轻型多用途货车通行管理措施的通告》,其中“轻型多用途货车在全市范围内不需办理通行证通行”的规定放开了“皮卡”在全市范围行驶的限制。
现代快报讯(通讯员 孙逸飞 记者 李娜)2024年中秋假期即将来临!9月10日,南京市交通运输局公路事业发展中心发布《2024中秋节南京市公路网出行服务指南》。中秋假期哪些路段易拥堵、哪些路段施工管制,过江通道交通流量如何?一起来看下。
2023年南京市中秋国庆双节出行指南中秋、国庆双节即将到来,为扎实做好假日期间安全保畅工作,全面提升社会公众快速畅行体验感和品质服务体验感,营造良好的通行环境,南京市交通集团紧紧围绕“安全、畅行、应急、服务”四个关键指标,突出目标导向和问题导向,提前谋划,周密部署,全力保障辖区跨
@货运车主:为进一步加强货车运输管理,规范通行秩序,根据市政府《关于进一步优化我市货车通行管理政策实施方案》和市交管局《关于优化南京市主城区货车通行管理政策的通告》要求,制定《江北新区禁货区域货车通行证管理规定》,并于2022年1月1日起正式实施。