12月26日消息,抖音推出“直播专栏”功能,支持创作者创建主题直播内容合辑,该功能可在账号主页、关联视频及直播中展示。网友则可订阅专栏,通过观看回放、预约直播等功能体系化地学习知识。“直播专栏”功能主要面向人文社科、科普、教育、科技、财经、法律、职场技能等知识内容。
抖音直播健康分规则——主播注意!抖音直播平台近日发布了一项全新的“健康分”体系,旨在评估主播的直播行为,为直播账号进行分级管理。这一新规旨在继续整顿抖音直播的生态环境。根据新规,抖音将通过健康分数来评估主播的直播行为的健康情况,然后根据分值的不同,对主播账号进行分级分类管理。
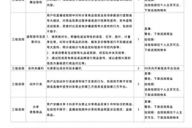
潮新闻客户端 记者 楼纯 何泠瑶日前,抖音的一则新规,让不少对“卖惨”“炫富”“引战”的主播无处遁形,无数用户拍手叫好。9月7日,抖音直播发布公告称,推出新版健康分管理制度。即日起,平台将根据主播日常直播行为予以账号健康分,并依据分值对主播账号采取阶梯式管理。
遥想去年,几个美少女靠蹦迪就成为了卖货直播的小爆款,数据最好时能做到单月GMV破千万;但到了今年,内容竞争压力越来越大,谁更能抓住用户眼球,谁才能成为流量王者,抖音玩家们不得不绞尽脑汁创新、升级内容形式。