今天是5月13日,农历三月二十四亲爱的用户和粉丝们,早上好!广州今天阴天,有中雨局部大雨20~23℃【最盛大的一次!广州天河石牌妈祖诞巡游祈福】农历三月二十三是传统的妈祖诞民俗节日,又叫天后诞,石牌人称娘妈诞。5月12日上午,广州市天河石牌村举行了有史以来最盛大的一次妈祖诞巡游。
大洋网讯 今天,广州市发展和改革委员会在官网发布《关于重启举行广州市公办幼儿园保教费收费标准调整听证会暨征集听证会参加人的公告》,明确市发改委拟重新组织召开广州市公办幼儿园保教费收费标准调整听证会,听证会计划于2023年6月15日(星期四)下午举行。
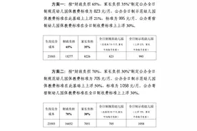
文/图 羊城晚报全媒体记者 杭莹通讯员 穗发宣“你家的宝贝每个月幼儿园要交多少钱?”6月15日,广州举办广州市公办幼儿园保教费收费标准调价听证会。记者从广州市发展改革委处了解到,本次收费标准调整共有两个方案。
4月3日,广州市发展和改革委员会、广州市教育局、广州市财政局联合发布《关于规范我市幼儿园收费管理有关问题的通知》(下称《通知》)。《通知》明确,公办幼儿园保育教育费收费标准实行政府定价,公办全日制规范幼儿园保教费标准为823元/月,公办全日制示范幼儿园保教费标准为995元/月。
文/羊城晚报全媒体记者 杭莹 通讯员 穗发宣4月3日,广州市发展改革委发布广州市幼儿园收费管理有关问题的通知。其中,通知规定,公办全日制规范幼儿园保教费标准为每人每月823元,公办全日制示范幼儿园保教费标准为每人每月995元。
4月3日,广州市发展和改革委员会、广州市教育局、广州市财政局联合发布《关于规范我市幼儿园收费管理有关问题的通知》(以下简称《通知》)。《通知》指出,公办全日制规范幼儿园保教费标准为823元/月,公办全日制示范幼儿园保教费标准为995元/月。
羊城晚报讯 记者黄颖琳报道:8月2日起,广州市发展和改革委员会就《广州市发展改革委 广州市教育局 广州市财政局关于规范我市幼儿园收费管理有关问题的通知(征求意见稿)》公开征求意见,征求意见时间为公示之日起30日。
8月2日,广州市发展和改革委员会发布关于公开征求《广州市发展改革委 广州市教育局 广州市财政局关于规范我市幼儿园收费管理有关问题的通知(征求意见稿)》(下称《征求意见稿》)意见的公告,拟调整公办全日制规范幼儿园保教费标准为823元/月,公办全日制示范幼儿园保教费标准为995元/月
南都讯 记者杨晓彤 6月15日,广州市举行了关于公办幼儿园保教费收费标准调整听证会,并按照去年已经公布的《广州市公办幼儿园保教费收费标准调整听证方案》(下称《方案》)进行听证。据悉,本次听证会18人参加,其中有15人选择方案一,三人选择方案二。
4月3日,广州市发展和改革委员会、广州市教育局、广州市财政局联合发布《关于规范我市幼儿园收费管理有关问题的通知》(下称《通知》),明确公办全日制规范幼儿园保教费标准为每人每月823元,公办全日制示范幼儿园保教费标准为每人每月995元。
南都讯 记者杨晓彤 4月3日,广州市发展和改革委员会、广州市教育局、广州市财政局联合发布《关于规范我市幼儿园收费管理有关问题的通知》(以下简称《通知》)。《通知》明确,公办全日制示范幼儿园保教费标准为每人每月995元,公办全日制规范幼儿园保教费标准为每人每月823元。