4月17日晚,中山市教育和体育局发布了《中山市2025年高中阶段学校考试招生工作方案》。相比去年,今年中考提前批志愿增加了“3+4中本贯通”,指标生分配普通高中有相关变化,普通高中投档最低控制分数线从按所有普通高中各类招生计划总数的1:1.1变成了1:1.3。
新 闻纪中、一中等8校公布指标生招生计划,你家小孩计划怎样选?市教体局公布了2016年优质普通高中指标生招生计划,指标分配比例维持45%不变。今年,指标生计划继续以镇区、市直属初中和民办学校为单位进行分配。
中山的中考时间确定了!将于于6月20日至22日举行!而且,今年又迎来利好:指标生的比例拟调整为50%,比去年增加5%今日,中山教体局公布《中山市2017年初中学业水平考试与高中阶段学校招生工作意见(征求意见稿)》。对中山市2017年的中考和招生政策进行了明确。
4月10日,《中山市2023年高中阶段学校考试招生工作方案》发布。中考怎么计分?高中招生如何录取?志愿填报怎么填?方案作出了详细说明。可点击查看。以下为部分招生工作“问与答”。更多疑问,南方+将邀请中山市教育和体育局基础教育科二级主任科员陈齐华,为广大学生、家长答疑。
4月10日,2023年中山中考招生政策公布。南方+在整理《中山中考招生24项问与答,你想知道的都在这》一文的基础上,继续追问,搜集评论留言、读者提问。根据汇总的问题,南方+采访中山市教育和体育局基础教育科二级主任科员陈齐华,继续为家长和学生答疑。
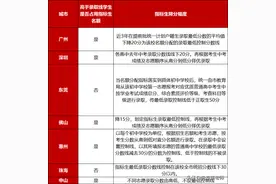
上期我们盘点了湾区多个城市的指标生获取难度,本次我们来分析下哪个城市的指标生对学生报考帮助最大。首先是名额分配给到对应的初中,本身初中就有能考到优质高中的学生,这部分学生中考靠自己考上后,是否会占用指标生名额,目前来看只有东莞和珠海,本身是优生的情况不会占用名额,其他城市只要初中学校优生较多的情况下,指标生名额就无用或者是降幅幅度大大降低。
中考指标生的问题,网上经常有文章分享,但基本都是在谈指标生获取程序流程,并没有讲到指标生的实际应用情况,偶尔两三篇谈到指标生的应用价值,也是泛泛而谈,基本都是认为指标生如同“鸡肋”,实际意义不大,但真实情况果真如此么?
2023年中考前夕,中山市丽景学校为学生送上苹果,寓意中考平安。中山市丽景学校2023年中考送考仪式。根据中山市教育部门信息,今年中山中考将于6月30日—7月2日进行,比去年推迟4天,预计有超4万名考生参加考试。
7月19日,2024年广州中考放榜。第一梯度投档控制线702分,第二梯度投档控制线662分,第三梯度投档控制线622分,第四梯度投档控制线582分,第五梯度投档控制线542分,普通高中录取最低控制线502分。
7月15日晚上10时左右,中山家长翘首以盼的2021年中山市普通高中学校招生出档分数线终于发布。今年第一批普通高中普通生中,中山纪念中学A类计划最低出档分数为513分,A类计划最低出档分数为516分,B类计划最低出档分数为519分;
4月17日晚,中山市教育和体育局发布关于印发《中山市2025年高中阶段学校考试招生工作方案》的通知。扫码查看通知详情↓↓对于高中阶段学校招生有哪些疑问?官方解答来了!↓↓Q1:初中学业水平考试科目包括哪些?