日前,农业银行官网发布公告称,将于7月起陆续对个人长期不动的存折账户开展排查清理工作。根据公安部此前的通报,由于银行账户服务是所有金融服务的基础,不法分子便盯上了这一领域,采用租借、买卖等手段获取大量银行账户,从事跨境赌博、洗钱、电信诈骗等非法行为,2020年1月至2021年11月,仅用于电信网络诈骗的单位银行账户就达到5.85万户。
近年来,金融行业不断发展,银行为用户提供了丰富的、多元的金融服务,人均持有银行卡的数量不断增长。但是,很多用户却并不知道,常年不用的银行卡(也被称作“睡眠账户”),会存在一些潜在的风险。01睡眠账户有哪些潜在风险?
今日起,依托云闪付APP“一键查卡”功能,广东的持卡人可便利查询名下在多家银行的银行卡信息,为优化个人银行账户管理提供了有力的支持。南都·财联社记者实测发现,通过云闪付APP平台的"一键查卡”功能进行查询受理后,3分钟内获得了云闪付的反馈查询结果,并受到短信通知。
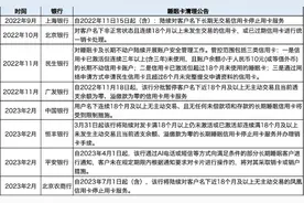
眼下,不少人手中都有多张银行卡,除了两三张经常使用外,其余都是多年未动的“睡眠账户”。前不久,山东青岛的吴女士来信反映,自己收到了某银行官方微信公众平台发布的公告,公告表示,该行从3月30日起开展个人存量账户清理工作,并将每年对符合条件的账户实施持续清理。
您在哪些银行开过户?这些账户平时是否还在用?长期不用的账户里有没有余额?日前,多家银行发布公告称,将对“沉睡账户”开展提醒提示工作。 记者调查发现,一些银行会暂停“沉睡账户”的部分业务,需要本人到网点激活。
“一键查卡”供参考 银行网点可激活如何定义“沉睡账户”?记者调查发现,多家国有商业银行、股份制银行在微信公众号上给出的定义基本一致:“沉睡账户”是指截至2023年9月30日,5年及以上未发生主动交易且账户中有余额的个人银行账户。
当你手上有多张银行的储蓄卡时,就要注意了。千万不要以为只有信用卡才收卡年费,部分银行对储蓄卡也收取卡年费,同时还收取一定金额的小额账户管理费 。如果持卡人长期不动用银行卡,或者银行卡内的金额不足银行规定的日均余额,那么您就很可能“被”收费了。理财小知识什么是小额账户管理费?
您在哪些银行开过户?这些账户平时是否还在用?长期不用的账户里有没有余额?日前,多家银行发布公告称,将对“沉睡账户”开展提醒提示工作。记者调查发现,一些银行会暂停“沉睡账户”的部分业务,需要本人到网点激活。
12月3日,交通银行发布通告称,将对长期不用的个人银行账户暂停部分金融服务功能。现将有关事项公告如下:一、自2021年12月10日起,凡连续三年以上未发生动账交易,账户余额为10元及以下,且未签订信用卡、个人贷款还款及其他代收代付协议的个人银行账户,其账户功能将自同时符合上述条件之日起调整为暂停非柜面主动出账交易。
银行卡现已成为人手必备的重要物品,不少人甚至在不同银行开立了多张银行卡。为便于社会公众直接掌握个人名下银行卡信息,强化自身银行卡管理,在中国人民银行的指导下,中国银联联合商业银行践行“支付为民”理念,依托银行业统一APP云闪付开通了“一键查卡”服务,支持持卡人查询自己在多家银行名下银行卡开立及使用状况等信息,方便持卡人查询自己长期未使用的银行卡并及时销户,强化自身银行卡管理,防止个人银行卡被不法分子用于电信网络诈骗或者跨境赌博等违法犯罪活动。