9月期间,交通银行重庆市分行启动2024年“金融教育宣传月”活动,围绕“金融为民谱新篇,守护权益防风险”主题推出“姣姣说消保”金融知识小课堂,通过案例、长图、短视频等形式,帮助公众了解金融知识,认识金融风险,切实保护金融消费者合法权益。本期分享主题为《购买国债,这些事项要注意》。
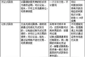
5月17日,财政部网站发布了个人投资者购买国债问答,解答了广大个人投资者关注的问题。(一)关于国债的品种和期限问:国债主要有哪些品种分类?答:国债按照不同的发售对象划分,可分为储蓄国债和记账式国债两大类。
每次到国债开放时都在短时间内被一抢而空,菜导的辛苦整理编写,希望能给菜友们在投资国债的过程中带来一些帮助~~赶快学起来。一、购买国债前的准备工作1、了解什么是国债,有无风险,国债理财期限,国债理财收益等,一切有关国债的知识应有尽有,菜导就不再多说了,大家看图便知。
5月10日,2025年第三期和第四期储蓄国债(凭证式)将发行。财政部公告显示,两期国债计划于5月10日至19日发行,最大发行总额为300亿元。其中,第三期国债发行额为150亿元,期限3年,票面年利率为1.93%;第四期国债发行额为150亿元,期限5年,票面年利率为2.0%。
根据发行公告,两期国债均为固定利率、固定期限品种,最大发行总额300亿元。中国工商银行天津佟楼支行负责人 王希:今天3年和5年的储蓄国债一共销售了120多万元,现场比较火爆,10分钟之内就销售一空,好多人都是上两期没有没有购买成的,这次早早就过来购买了,明显感受到这个月排队的人会比前两期更多了。
海峡导报·新福建客户端5月10日讯(记者 钟榕华)新一批储蓄国债来了。2025年第三期和第四期储蓄国债(凭证式)将于5月10日至5月19日发行。本批国债有三年期、五年期两种,年利率分别为1.93%、2.00%,最大发行额度分别为150亿元、150亿元。
川观新闻记者 彭瑀珩国债“上新”啦!根据财政部公告,2025年首批电子式储蓄国债——第一期、第二期于4月10日正式发行。这两期国债均为固定利率、固定期限类型,各有特色。先看收益情况,第一期国债期限为3年,票面年利率1.
来源:【淄博日报-淄博新闻网】淄博市融媒体中心记者 颜慧 通讯员 杨冉3月7日,记者从中国人民银行淄博市分行获悉,2025年储蓄国债(凭证式)第一期和第二期将于3月10日至19日在各承销机构网点发售。第一期国债发行总额为150亿元,期限3年,票面年利率为1.