原标题:广东实现跨省异地就医医保直接结算全覆盖深圳特区报广州7月1日电(记者 陈行)据广东省医疗保障局消息,广东已实现跨省异地就医医保直接结算县域全覆盖,住院、普通门诊、门诊慢特病均支持跨省异地就医医保直接结算。
广州市现已开通省内异地就医住院、普通门诊、门诊特定病种以及跨省异地就医住院、普通门诊费用直接结算,已办理异地就医备案的广州市参保人,可在就医结束后直接结算相关医疗费用,无需个人垫付医疗费用后办理报销手续。
南方网讯(记者/吴洁芬)近日,记者从广州市政务服务数据管理局了解到,为了便于市民办理异地就医申请,“穗好办”APP上线“异地就医备案”主题服务专栏,广州参保人在异地就医只需要打开“穗好办”APP,几分钟即可办理备案申请。
中新网2月7日电 据国家医保局微信公众号消息,医保钱包开通地区再扩容,14省份117个统筹区实现跨省共济。2024年12月2日,国家医疗保障局在江苏苏州正式启动全国医保个人账户跨省共济。职工医保个人账户可以跨省用于本人近亲属缴纳居民医保和支付医疗费用。
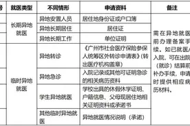
跨省异地长期居住或跨省临时外出就医的参保人员,办理异地就医备案后,可以享受跨省异地就医直接结算服务。记者从国家医保局了解到,国家医保局微信公众号已开通异地就医备案办理功能。符合条件的参保人员只需简单几步操作,即可完成跨省异地就医备案,并在异地就医时实现直接结算。
2023年,全国跨省联网定点医药机构突破50万家,全国跨省异地就医直接结算达到1.3亿人次。视觉中国 | 图曾听说过过去用异地医保的麻烦:需要专门的人工窗口绑定账户,取号、缴费都难逃排队,甚至还无法直接结算,需要拿着票据回到当地报销。当我第一次走进北京的医院,这些麻烦并没有遇到。
春节临近,在外忙碌一年的游子陆续踏上返乡路。我国幅员辽阔,各地气候不同,再加上长途奔波,难免有人担心回老家后会生病。生病后医保报销怎么办呢?“先备案、选定点、持卡(码)就医。”2月4日,记者采访西安市医疗保障局工作人员了解到,返乡后生病不用担心医保,牢记三个步骤就可以。