网络图片国搜黑龙江(hlj.chinaso.com)5月4日讯 有网友问政:“外地驾驶证如何换领大庆驾驶证,什么条件可以换领,需要什么资料?”市公安局做出回复。网友“coolchangzi”问政:外地驾驶证如何换领大庆驾驶证,什么条件可以换领,需要什么资料?
驾驶证是外地的。有效期到了没时间回去换证。或者需要在六盘水办业务。怎么办?01 办理转入换证时,对本记分周期未结束但周期内有记分的大型客车、牵引车、城市公交车、中型客车、大型货车机动车驾驶人,需完成转入审验教育学习后方可转入。
【新朋友】 点上方“常德交警”快速关注举例老家在湖北的小明在长沙上大学的时候考了驾照,大学毕业后来到了常德参加工作。几年过去了,小明发现自己的驾驶证快到期需要换证了,但小明户口是老家的,驾照是长沙,人却在常德,这咋整呢?
好多朋友在外地工作、读书等原因在外地考取了驾驶证,当回到本地或是另一个城市时,想把驾驶证迁回来,具体怎么迁呢,江西蓝天驾校10年工作经验师傅告诉大家怎么迁驾照:1、如果你现在想迁的城市也是你户口所在地(大部分都是):办理部门:户口所在地车管所、交警大队(车管所一定能办,交警大队大
中新网10月22日电 公安部交通管理局副局长刘宇鹏今日透露,公安部推出两项便利摩托车登记考证的新措施,分别是推行摩托车驾驶证“全国通考”和推行摩托车转籍信息网上转递。公安部今日召开新闻发布会,通报公安部服务“六稳”“六保”,深化公安交管“放管服”改革,推出优化营商环境12项措施情况。
“现在学个驾照也太贵了吧,听说打算驾照年内试点自学直接考试了,不知道驾校为啥还那么牛气。”4月16日,打算报名学驾照的西安80后小伙郁闷地对华商记者说。目前,上海多家大型驾校的普通C1照学车费,从2011年年初每人不足4000元涨到今年春节后1万元左右。
春节期间可通过“交管12123”APP等网上渠道办理的业务有:补换领行驶证、免检车申领检验标志、补领检验合格标志、申领新车临牌、补换领机动车号牌、变更机动车联系方式,申领电子驾驶证,遗失换证、损毁换证、期满换证、转入换证等驾驶证补换领业务,变更驾驶人联系方式,延期审验、延期换证、延期提交身体条件证明等驾驶证延期业务。
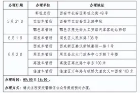
五一假期即将来临,为了方便广大群众办理车驾管业务,西安市公安局交通警察支队车辆管理所在郭杜总所、鱼化寨机动车登记服务站、西咸新区车管所及5个远郊区县车管所,“五一”假期期间继续为群众办理12项窗口业务,并增加3000人次驾驶人考试计划及机动车登记业务。
5月29日记者从市公安局交管支队获悉,为满足群众节假日办理车驾管业务的需求,2025年端午节假期,西安市公安局交通管理支队车辆管理所在郭杜总所、西咸新区车管所、6个远郊区县车管所、3个无人车管所和19处公安交管天翼云车驾管业务自助服务大厅共30处办公窗口,继续为群众办理补换证、驾