为顺利完成2025年泉州市中考中招工作,确保公开、公平、公正,现就2025年泉州市初中学业水平考试(以下简称“中考”)报名工作有关事项通知如下:一、报名时间及方法(一)报名时间:3月14日8:00至3月20日18:00;因特殊原因错过报名的,可在4月24日8:00至4月25日18
什么是定向生❶ 在小学升入初中时没有择校,而是初中参加划片分配入学❷ 《入学通知书》上写有“定向生”字样❸ 在初中阶段未转学到其他学校计划指标分配方法(一)定向招生计划昆明市主城区的一级高中,将公费生计划招生人数的55%作为定向生名额。
N海都全媒体记者 黄晓燕“普高录取率提高;定向生指标比例上调;综合高中班增加;招生管理持续严格规范。”近日,泉州市教育局印发《2025年泉州市初中毕业升学考试和高中阶段招生工作方案》,对今年的中考中招工作进行部署。与往年相比,今年普通高中招生政策有四大变化。
《方案》指出,县域高中提升的主要目标是:到2025年,县中整体办学条件和教育水平显著提升,市域内县中和城区普通高中协调发展机制基本健全,统筹普通高中教育和中等职业教育发展,全省高中阶段毛入学率保持在97%以上,92%以上的公办高中完成达标创建,每个县至少有1所省一级达标的县中,培育认定若干所县中成为特色鲜明的省级示范性高中。
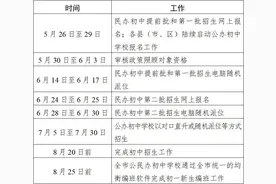
5月14日,《2025年泉州市初中招生入学工作方案》(以下简称《方案》)出台。现就普遍关注的政策解读如下:01今年《方案》出台的背景是什么?今年是教育部确定的基础教育规范管理提升年,教育部和省教育厅持续部署义务教育阳光招生专项行动(2025)。