央广网广州12月19日消息(记者 官文清)日前,《广州市人民政府关于电动自行车通行管理措施的通告》(下简称《通告》)正式实施,并设置半个月的宣传劝导期,在此期间以劝导纠正为主,为市民熟悉和适应电动自行车通行管理措施预留充足时间。
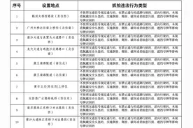
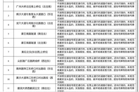
4月10日,记者从广州交警获悉,为进一步加强广州市道路交通安全管理工作,保障道路交通安全、畅通、有序,广州交警新增19个电动自行车交通违法行为抓拍取证点位,对电动自行车不按照交通信号规定通行、未在非机动车道内行驶、逆向行驶、未按照规定悬挂号牌、未规范佩戴安全头盔等交通违法行为进行
历经150天紧张有序的全封闭施工,由广州市交通运输局主管、广州市财政投资,广州交投集团组织实施的鹤洞大桥大中修工程桥面部分主体工程顺利完工,将于2022年1月9日24时正式恢复通车,较工期计划提前20天。
鹤洞大桥将于8月13日23时起进行全封闭施工,封闭期约6个月。为保障周边市民的出行需求,广州公交集团电车有限公司自8月14日起开通4条如约线路实现公交地铁无缝接驳出行,降低大桥封闭施工期间途经常规线路临时调整对市民出行的影响。
今天14时,广州市新型冠状病毒肺炎疫情防控指挥部发布通告,荔湾区芳村片区在落实好疫情防控措施的基础上,从即日起恢复对外人员和交通通行。鹤洞大桥、珠江隧道、洲头咀隧道等交通管控点,值守交警的对讲机传来声音:“现在可以放行了。”
4月10日,南都记者从广州交警获悉,为进一步加强广州市道路交通安全管理工作,广州交警新增19个电动自行车交通违法行为抓拍取证点位,对电动自行车不按照交通信号规定通行、未在非机动车道内行驶、逆向行驶、未按照规定悬挂号牌、未规范佩戴安全头盔等交通违法行为进行抓拍取证。