合肥市市区2022年义务教育阶段。将于7月4日上午9:00开始。合肥市教育局发布信息解答。2022年公办学校招生入学继续实行“两个一致”办法,即:适龄儿童少年户籍与其父母或其他法定监护人户籍一致并单独立户,适龄儿童少年户籍地址与其父母或其他法定监护人的独立产权房产地址一致。
为做好全区2025年义务教育招生入学工作,根据《中共中央、国务院关于深化教育教学改革全面提高义务教育质量的意见》、《教育部办公厅关于开展义务教育阳光招生专项行动的通知》、《2025年安徽省义务教育阳光招生专项行动方案》和《关于做好合肥市2025年义务教育招生入学工作的通知》等规定,经区政府同意,现就做好2025年我区义务教育招生入学工作通知如下。
合肥小升初的报名时间是在每年的六月份,家长们除了要关注每个时间节点,还要提前了解升学途径和政策,今天豆酱儿,就给大家把合肥小升初的相关事项一次说清楚!2024年合肥小升初时间安排在合肥小升初,主要有两种选择一.公办初中 二.
各县、区教育主管部门:根据《中共中央、国务院关于深化教育教学改革全面提高义务教育质量的意见》、《教育部办公厅关于开展义务教育阳光招生专项行动的通知》和《安徽省教育厅关于做好2024年普通中小学招生入学工作的通知》等规定,经市政府同意,现就做好2024年我市义务教育招生入学工作通知如下。
根据《中共中央 国务院关于深化教育教学改革全面提高义务教育质量的意见》、《教育部办公厅关于开展义务教育阳光招生专项行动的通知》和《2025年安徽省义务教育阳光招生专项行动方案》等规定,经市政府同意,现就做好2025年合肥市义务教育招生入学工作通知如下——
大皖新闻讯 6月20日下午,合肥市教育局发布了市区中小学学区划分方案及入学政策。 在保障特殊群体入学方面,根据高新区和蜀山区托管合作协议规定,小庙托管区居民子女入学保持原入学渠道不变,适龄儿童少年可依据户口簿等材料到对应学校报名入学。
为做好全区2025年义务教育招生入学工作,根据《中共中央 国务院关于深化教育教学改革全面提高义务教育质量的意见》、《教育部办公厅关于开展义务教育阳光招生专项行动的通知》、《2025年安徽省义务教育阳光招生专项行动方案》和《关于做好合肥市2025年义务教育招生入学工作的通知》等文件精神,结合我区实际,经管委会同意,特制定本工作实施方案。
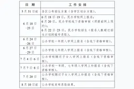
大皖新闻讯今年合肥市义务教育学校入学21.4万人,较2022年增长约2万人,城区与去年基本保持持平。今年全部实行网上报名录取,资格审核将视学生实际情况分为线上线下进行。报名资格审核分线上线下两种截至目前,合肥市全市义务教育学校687所(城区265所),在校学生90.