纵览客户端讯(高珊、胡馨月、杨正哲)日前,根据退役军人事务部和财政部统一安排部署,省退役军人事务厅、省财政厅联合印发通知,明确全省各地从今年8月1日起,再次提高部分优抚对象等人员抚恤和生活补助标准,要求各地结合实际,抓紧组织实施,确保及时、准确、足额将抚恤金和生活补助金发放到位。
退役金大起底:笑谈“退伍红包”的省界差异在这个金秋送爽的季节里,退役士兵们迎来了一个既期待又略带几分复杂的时刻——领取那份承载着辛勤与汗水的一次性经济补助。近日,关于2024年自主就业退役士兵一次性经济补助标准的消息,如同秋风中的一缕暖阳,照亮了无数退役战友的心房。
记者从退役军人事务部获悉,退役军人事务部、财政部日前发出通知,明确从2024年8月1日起再次提高部分退役军人和其他优抚对象等人员抚恤和生活补助标准,要求各地结合实际抓好贯彻落实,确保及时足额将抚恤金和生活补助金发放到位。
每天不一样的:精彩!期待您的:关注!退役士兵的“金饭碗”:一次性经济补助大揭秘!: 退役不是终点,而是新生活的起点,尤其当手握那沉甸甸的“一次性经济补助”时,是不是感觉人生又多了几分底气?今天,咱们就来聊聊这退役士兵的“金饭碗”!一、退役金VS地方补助:别搞混了!
日前,根据退役军人事务部和财政部统一安排部署,省退役军人事务厅、省财政厅联合印发通知,明确全省各地从今年8月1日起,再次提高部分优抚对象等人员抚恤和生活补助标准,要求各地结合实际,抓紧组织实施,确保及时、准确、足额将抚恤金和生活补助金发放到位。
日前,根据退役军人事务部和财政部统一安排部署,河北省退役军人事务厅、省财政厅联合印发通知,明确全省各地从今年8月1日起,再次提高部分优抚对象等人员抚恤和生活补助标准,要求各地结合实际,抓紧组织实施,确保及时、准确、足额将抚恤金和生活补助金发放到位。
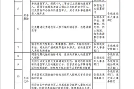
入伍大学生按规定享受优抚政策,由区退役军人事务局发放优抚金,其家庭享受军属待遇,具体标准为:每户每年按照河北省年平均最低工资标准的150%计发,进藏和进疆艰苦地区服役的大学生义务兵,每户每年按照河北省年平均最低工资标准的200%计发,普通地区服役两年家庭优抚金62550元;
退役军人在达到60岁后每月可以领取的退役金金额,根据《退役军人逐月领取退役金安置办法》,由几个因素决定,包括服役年限、立功情况、是否在艰苦边远地区或特殊岗位服役等。具体来说:1. 基本退役金:担任军官满16年或军士满16年的退役军人,退役金按照计发基数的一定比例确定。