2023年12月底,太原公安小井峪责任区刑警队接到一起自行车被盗警情,民警展开调查后发现,嫌疑人是惯犯,且专挑品牌自行车“下手”。接到报警后,小井峪责任区刑警队民警第一时间赶赴现场,并对现场周边进行走访和排查,在查看公共视频时,一个可疑身影引起了民警的注意。
家装消费品“焕新”活动通过政府支持、企业让利等方式推动家装消费品“焕新”。组织重点企业开展系列促消费活动,对家装换新消费进行重点促销,鼓励智能家居应用于更多生活场景,推动家装消费品换新升级。引导市场主体诚信经营,为消费者提供绿色、智能、健康的家居消费产品。
2025年以旧换新工作持续展开,电动自行车做为老百姓日常生活中不可或缺的交通工具仍然处于“国补”范畴。太原市商务局于2025年2月20日公布首批电动自行车以旧换新参与活动企业,全市共有74家门店企业参加。惠及太原市六城区及古交、清徐、娄烦。
太原市电动自行车以旧换新在2024年10月16日太原市商务局公布第一批参与以旧换新活动主体企业名单后,在10月28日又公布新增一批参与活动的主体名单。我们经过整理,将目前二批参与电动自行车以旧换新活动主体企业名单公布,有需要购买电动自行车的消费者可前往以下门店进行选购。
太原市电动自行车以旧换新在2024年10月16日、10月28日、11月15日、11月27日太原市商务局相继公布四批参与以旧换新活动主体企业名单后,在12月3日、12月10日又公布了参与活动的第五批、第六批主体名单。
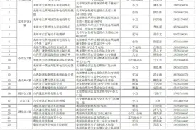
太原市电动自行车以旧换新在2024年10月16日、10月28日、11月15日、11月27日、12月3日、12月10日太原市商务局相继公布六批参与以旧换新活动主体企业名单后,在12月19日又公布了参与活动的第七批主体名单。
随着气温逐步回升,太原电动自行车市场掀起“换新热潮”。在这波更新大潮中,一辆辆具备智能导航、远程控制等功能的智能化车型走进人们的生活。 天暖宜骑行 这两天,太原的气温稳步回升,3月10日已经达到14摄氏度。
随着气温逐步回升,太原电动自行车市场掀起“换新热潮”。在这波更新大潮中,一辆辆具备智能导航、远程控制等功能的智能化车型走进人们的生活。 天暖宜骑行 这两天,太原的气温稳步回升,3月10日已经达到14摄氏度。
10月13日至15日,2023第三届环太原公路自行车赛组委会在太原滨河体育中心南广场举办自行车产品展销会。来自国内外的10余家顶级自行车品牌企业携最新科研成果亮相,为太原市民带来一场别开生面的自行车运动嘉年华,让更多群众近距离领略丰富多彩的自行车运动文化和发展成果。
山西省电动自行车以旧换新工作开展以来,各地市积极参与,陆续推出了参与以旧换新工作的销售主体名单。为方便消费者就近购买,我们整理出截止目前最新的全省电动自行车以旧换新参与销售主体的名单。消费者可根据需要选购。
消费者正在选购自行车。近年来,户外运动正在成为拉动消费的热点,尤其是随着“骑行热”的升温,拉动了自行车销量上升。近日,记者走访太原市坞城路、解放路等多个自行车专卖店,发现自行车及其配套装备的销量的确有不同程度增长。
近日,在太原市解放北路的一家电动自行车商铺内,市民杨先生正在选购电动自行车。选车过程中,销售人员耐心地给他介绍车辆性能,并宣传最新的电动自行车以旧换新政策。某品牌电动自行车一位区域销售经理告诉记者:“现在的电动自行车外观好看,越来越智能,吸引了众多消费者前来选购。