最新消息!厦门市中招普高切线了同时公布了特长生投档名单厦门市2024年中招普高学校最低投档分数和位次7月22日,经厦门市中招领导小组研究同意,现公布今年中招普高普通生、定向生和综合高中班试点的最低投档分数和全市最低投档位次。
这里有个常识:学校录取线是依据。判断自己能否上自己填报的普高的办法是:首先,要符合等级、综合素质评价等填报条件,其次,要“双达标”——既要分数够得上,又要位次够得上,如果分数够了,但是,位次达不到,也上不了。
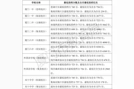
来源:台海网厦门一中思明校区思湖片区最低投档分745分,最低位次为全市754位双十中学枋湖校区思湖片区最低投档分745分,最低位次为全市778位外国语学校海沧校区面向全市最低投档分740分,最低位次为全市1143位台海网7月24日讯 (海峡导报记者 梁静)厦门一中思明校区面向思湖
来源:海峡导报7月25日,经厦门市中招领导小组研究同意, 现公布今年中招普高普通生和定向生的最低投档分数和投档位次。中招普高学校于7月26日下午录取,职业类学校于7月27日上午录取。录取结果将于7月27日19:00开放网上查询。
来源:台海网台海网3月6日讯(海峡导报记者 梁静/文 杨希/制图)今年,厦门中招进一步提高定向生比例,原定向生指标占比为60%的学校提高至70%,原定向生指标占比为45%的学校提高至50%;降低随迁子女报考普高门槛,考生父(母)在厦有合法稳定职业、合法稳定住所(含租赁)和在厦门市
最近,厦门科技中学高中部将迁至五缘湾,让吃瓜群众有点懵。主要是此前没什么声音,突然就官宣了。印象之前厦门几所学校也搞过突然袭击:包括外附小万景校区、滨东小学七星校区、松柏二小长青校区等,都是下半年要投用了,才突然发布。