3月18日,记者获悉,南宁市住房和城乡建设局、南宁市发展和改革委员会联合发布了《关于印发实际用于居住用途的商业和办公类房屋水、电、气收费价格标准有关事项的通知》,即日起,实际用于居住用途的商业和办公类房屋,水电气收费可以按照民用价格标准执行,这一政策将切实为市民生活成本减负。
晨报讯(记者刘娟)5月6日,住房城乡建设部副部长陆克华就表示,将允许商业用房改建为租赁住房。昨日,国务院正式发布《关于加快培育和发展住房租赁市场的若干意见》,称允许将商业用房等按规定改建为租赁住房,土地用途调整为居住用地,调整后用水、用电、用气价格应当按照居民标准执行。
长江日报大武汉客户端7月26日讯(记者张颖惠 邓小龙)商住两用的房子,用水性质可以申请改为民用水吗?26日,在武汉市民热线(城市留言板)“清爽度夏”系列访谈中,武汉市自来水有限公司总经理郑艳荣解释说,有相关需求的市民可通过线上、线下等多种渠道申请,工作人员将上门处理。
本文来源:时代周报 作者:梁争誉“以后是不是可以随意开空调,不用考虑电费了?”5月13日,深圳租客宋驰在社群里问道。每年夏天,电费都是宋驰最关心的问题。宋驰租住在深圳宝安的一处长租公寓,房租为1606元/月,面积不到30平方米。
德州新闻网讯8月14日,家住陵城区某小区的业主李先生来电反映,他在小区3车库开办门市,前期物业按照每度电0.58元标准收取电费,开办门市后,物业按照每度电1.1元收取电费。李先生对物业的收费方式表示不满,希望相关部门调查核实,针对物业上涨电费是否合理给予明确答复。
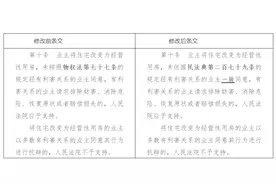
来源:人民日报海外版“住改商”:民法典这样规定(律师信箱) 梁律师: 我住在某居民小区1栋一楼,该栋楼紧临马路。年初,一楼有一住户将其住房打通,改造成一家小超市,销售食品和日常生活用品。为招揽更多顾客,他又在该栋楼外墙安装了一块霓虹灯广告牌,这严重影响了小区居民的生活。
诊疗所、医疗器械店、拉面馆等这些具有经营行为的商铺开办在你所居住的住宅楼内,你是否会欣然接受?7月3日,家住太原市迎泽区东岗路李福民 (化名)向记者反映,自家小区内临街一楼的房东将住宅房出租给经营户,严重影响了自己的日常起居。连日来,生活晨报记者对此进行了调查。
近日,在“贵阳贵安‘我为群众办实事·融媒直通车’”访谈节目贵阳水务集团专场中,不少市民、网友咨询有关用水方面的问题。针对市民的疑惑,贵阳水务集团控股子公司贵阳北控水务党委书记、董事长夏富军进行了详细解答。