工商银行、邮储银行等六大银行集体官宣,7月25日起暂免收境内跨行ATM取款手续费。7月8日,银保监会消保局局长郭武平在例行发布会上算过一笔账:“如一次取5000块钱,异地ATM跨行取现手续费按过去标准大概是30块钱,高一点的会到55块钱,这次调整之后统一变成了3.5元一笔,降幅非常大。”
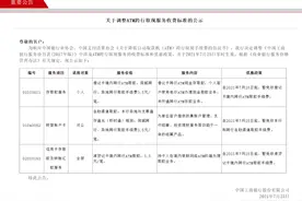
今年6月以来,苏州银行公告新增了两项收费价目,涉尊行卡年费、信用卡第三方机构合作手续费,将于2025年9月陆续开始执行。此前,安徽庐江农商银行等城农商行,甚至不乏中国银行这类国有大行,加入“收取服务费”的队伍。
银联标识卡ATM跨行取现金是否收手续费,需根据发卡银行及取款时间来确定:六大行自2021年7月25日起,工商银行、农业银行、中国银行、建设银行、交通银行和邮储银行,全国范围内免收借记卡及准贷记卡跨行取现业务手续费,具体包括ATM跨行取现、助农取款及农民工银行卡特色取现服务。
进入6月以来,多家中小银行相继宣布新增服务收费项目,新增收费项目涵盖了账户管理费、转账手续费、信用卡年费等。有业内人士指出,“目前银行业净息差处于低位,需要扩大非利息收入,来覆盖运营成本,提高服务质量。”今年以来,银行净息差仍普遍承压。
长期以来,商业银行都是最赚钱的企业之一,甚至于早年间有银行行长会在新闻发布会上说赚钱都赚到不好意思,然而就在最近多家银行开始新增服务收费,面对着银行突然增加的收费项目,让人不禁想问这银行也要降本增效了吗?一、多家银行近期新增服务收费?