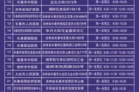
来源:吉网11月16日,中国吉林网从长春市公安局交警支队获悉,长春市车管所院内体检网点应其医院要求,已经撤回本医院内办理,请有体检需求的驾驶员朋友到您就近的体检网点办理体检业务,具体网点可以在手机交管12123APP中自行查询,下图也有明确标注。
12月4日,中国吉林网从长春市公安局交警支队获悉,根据《长春市人民政府办公厅关于进一步完善错峰上下班措施的通知》,自2020年12月7日起,长春市公安局交通警察支队车辆管理所及各大队窗口上班时间调整为9时,中午不间断服务,下班时间冬季为16时30分,夏季为17时。
买了摩托车之后,从两年一验,到政策调整改为6年以内免验,享受了一次免验之后到现在一年一验,印象中验了三、四次摩托了,每次都是亲自去,但间隔时间太长,每年验车之前还得好好研究一番,做一通攻略,上周五验完之后,想着应该把流程记录下,省的明年又忘了。
驾驶证到期了,到哪去换?行车证弄丢了,到哪去补?车辆快年检了,到哪去检?车子买回来了,到哪注册?这些问题你挠头不?但是别急啊,现在都什么时代了,相关部门的工作人员早已跟上了时代的步伐!近日,知名博主@长春交警于玲 就在微博里给出了答案!
车管所春节期间服务通知为深入推进“创人民满意窗口服务”工作,践行以人民为中心的服务理念,方便市民朋友们在春节期间办理车驾管业务,长春市公安局交通警察支队车辆管理所决定在春节期间开放窗口,满足群众办理车驾管业务的需求。
原标题:长春市公安局车辆管理所净月分所正式启用!这些车驾管业务都能办随着社会经济向好发展,车驾管业务量逐年攀升,为了满足广大群众和企业办事需求,长春市公安局车辆管理所在本部和宽城分所的基础上,按照支队统一部署,最新筹划建设了净月分所,并于8月21日正式启用。