齐鲁晚报·齐鲁壹点 连宁燕 6月25日上午,威海市政府新闻办举行新闻发布会。威海市民政局党组书记、局长于军,威海市民政局党组成员、四级调研员江海刚,威海市民政局养老服务科科长刘亚朋,介绍威海市消费品以旧换新居家适老化改造补贴有关情况。
5月30日,记者从威海市住房和城乡建设局了解到,为扎实推进城镇老旧小区改造工作,日前,住建部办公厅等下发《关于做好2021年城镇老旧小区改造工作的通知》,要求各地市在推动2021年城镇老旧小区改造计划扎实进行的基础上,合理确定2022年改造计划任务,将2000年底前建成的住宅小区纳入改造重点。
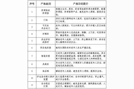
活动时间威海市2025年消费品以旧换新居家适老化改造补贴将于8月1日起正式启动上线,每天上午10点领取补贴券,持续至2025年12月31日。补贴对象全市60周岁及以上老年人,且所购居家适老化改造补贴产品收货地址位于威海市区域内。
导读:2020年住房和城乡建设部、财政部及国务院扶贫办近日联合发布了《关于决战决胜脱贫攻坚进一步做好农村危房改造工作的通知》,旨在推动各地如期实现贫困户住房安全有保障的目标任务。多年以来中央一号文件都不忘对于农村建设提出宝贵建议和指导。
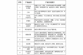
活动时间威海市2025年消费品以旧换新居家适老化改造补贴将于8月1日起正式启动上线,每天上午10点领取补贴券,持续至2025年12月31日。补贴对象全市60周岁及以上老年人,且所购居家适老化改造补贴产品收货地址位于威海市区域内。
齐鲁网·闪电新闻12月28日讯 记者从威海市建设局获悉,近日,山东省财政提前下达2021年城镇老旧小区改造专项资金,对全省城镇老旧小区改造进行补助支持。威海市由于方案科学、项目合理、成效突出,获得补助资金14322万元。
⇧点蓝色字关注“乳山发布”日前,威海市住房城乡建设局等9部门研究制定《关于促进住房领域消费的行动计划》(以下简称《行动计划》),提出将积极组织各类住房促销活动、有效促进房屋“以旧换新”、加大公积金支持力度等16条政策措施,促进住房领域消费。
关于征集威海市2025年消费品以旧换新居家适老化改造活动参与商家的通知为做好威海市2025年消费品以旧换新居家适老化改造补贴工作,根据《山东省消费品以旧换新居家适老化改造补贴实施方案》的相关要求,现在公开征集参与活动商家,有关事项通知如下:一、申报时间第一批申报自本通知下发之日起