依据《中华人民共和国义务教育法》等法律法规,以及《沈阳市教育局关于做好2025年普通中小学招生入学工作的通知》等文件,各区县教育局制定了本地区中小学学区划分方案,并已经其本区县人民政府批准,现全市统一汇总公布如下:
湖滨小学学区范围调整较大中国江西网九江讯 (九江晨报 记者陈沽玥)昨日,浔阳区教育体育局发布2015年小学新生报名点及学区范围。根据工作人员介绍,与往年相比,除了湖滨翡翠城正式纳入湖滨小学学区,湖滨小学另两个校区也进行了学区划分外,今年的学区范围并没有太大变化。
清廉西安 你我同行根据今年西安市义务教育招生入学政策的要求,今天(6月12日),西安市各区县、开发区公布了2025年西安市义务教育学校学区划分方案。点击图片查看详情↓↓↓原标题:《2025年西安学区划分公布!
7月8日安庆市教体局公布2025年安庆市区义务教育阶段部分学校学区划分2025年安庆市区部分初中学区划分方案安庆二中南区东:湖心中路~菱湖南路~宜城路以西;南:沿江路以北;西:建设路~孝肃路~北正街~德宽路~集贤南路以东;北:市府路~双岗路~大湖南岸(除石化一中宿舍)以南。
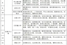
☀ 添加朋友→查找微信号:rc332200,每日免费推送瑞昌本地精彩内容,欢迎投稿爆料!草根屌丝角度看瑞昌人瑞昌事,你值得收听!小瑞化身八卦专家,欲调戏小瑞的VIP铁杆粉丝请关注 zxz332200瑞昌市2015年城区中小学招生范围划分办法实验小学1.
为全面贯彻党的教育方针,落实立德树人根本任务,发展素质教育,促进教育公平,根据《义务教育法》《江西省义务教育条例》《江西省教育厅关于进一步做好义务教育免试就近入学工作的实施意见》(赣教基字〔2014〕1号)、省教育厅《关于开展全省义务教育阳光招生专项行动(2025)的通知》(赣教
日前,记者从浔阳区教体局获悉,凡属浔阳区常住户籍,年满六周岁(2008年8月31日前出生)的适龄儿童,7月1日~3日由其父母或其他法定监护人持本人身份证明及适龄儿童的户籍证明、合法常住固定住所证件、儿童预防接种证等有关材料,携适龄儿童到户口所属学区的学校,办理入学手续。