根据去年9月中国互联网络信息中心(CNNIC)发布的第52次《中国互联网络发展状况统计报告》,截至2023年6月,我国网民规模达10.79亿人,网络直播用户规模达7.65亿人,较2022年12月增长1474万人,占网民整体的71.0%。如今,网络直播已成为内容消费的主流形式之一。
春节临近,亲朋好友欢聚一堂,“搓两把”是免不了的。在中国,麻将作为民间娱乐项目,有着广泛的民众基础。然而,作为国家体育总局所列名录中第255个体育竞技项目,从竞技运动角度来讲,麻将的职业化、商业化发展,还是一个长久未能得以很好解决的问题。
提起麻将,想必许多人的第一印象,会是四个大爷大妈在草绿色的小桌边围成一圈,不分昼夜地血拼。我闲暇时也会在《雀魂》里打上两局日麻,而大数据迅速地注意到了我的新兴趣:相关视频涌入了我的B站首页,先是些胡牌集锦,再来些打法教学,智能推荐总会为我挖出日麻领域的内容,层次也越来越深。
来源:钱江晚报 和她的名字一样,一接通电话,那头就传来一阵笑声。99年出生的唐笑,昨天在网络上“出圈”了,经过三天的激烈交锋,唐笑和她的搭档陈龙夺得“杭州麻将2V2”冠军,每人还拿到了6000元奖金。年纪轻轻的小姑娘和队友一起拿到麻将冠军,不少网友感慨:“原来麻将还有专业比赛?
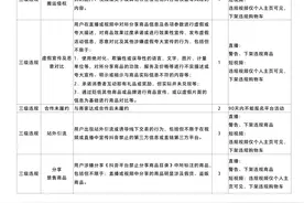
来源:中国经济网随着各类潮玩、盲盒等受年轻群体追捧,直播平台上围绕这些产品也开始出现一些新玩法,如对对碰、消消乐、推推乐等。这些类似“盲盒”的概率类玩法,本是增加消费者趣味的,但在一些主播手中却变了味儿。