顶端新闻·河南商报记者 程贺 张艳艳“地铁8号线已修到中牟,中牟县60岁以上老人何时能享受到绿城通?”前不久,家住中牟县的王先生通过顶端新闻“我想@领导”问政平台留言求助。对此,中牟县交通局回应:目前正在与郑州市相关部门进行对接协调,预计将于近期取得实质性进展。
顶端新闻·河南商报记者 程贺 张艳艳“地铁8号线已修到中牟,中牟县60岁以上老人何时能享受到绿城通?”前不久,家住中牟县的王先生通过顶端新闻“我想@领导”问政平台留言求助。对此,中牟县交通局回应:目前正在与郑州市相关部门进行对接协调,预计将于近期取得实质性进展。
大象新闻·河南交通广播记者 宋冰霜长期在郑州生活、工作的朋友肯定都离不开大大小小的证件,提醒大家,证件如果过期或丢失的话,一定要及时补办或重新办理哦!小编给大家整理了一些常用证件换领指南,快来看看吧!郑州居住证有效期限郑州居住证有效期1年。
◆4月8日起,各社区开始年审绿城通老年卡郑州一卡通公司相关负责人介绍,今年,绿城通老年卡的年审时间为4月8日至4月30日止,仍采取郑州市各区、管委会组织本辖区内各社区开展老年卡的年审工作,对已办理绿城通老年卡的郑州户籍市民,需持个人户口本原件、身份证原件、绿城通老年卡,到户籍所在
一张卡,承载着一座城市对老年群体的深情厚谊。在郑州,可以免费乘车的“绿城通老年卡”已深度融入城市公共服务网络,成为点亮百万长者的“黄金密钥”!今天播出《银发浪潮下的“享老”答卷》第十集《一卡畅行绿城!郑州老年人的“幸福通行证”》。“嘀——老年卡!
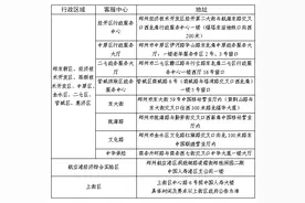
记者从郑州城市一卡通有限责任公司了解到,根据年度工作安排,2025年绿城通老年卡年审工作于4月1日起组织办理。今年老年卡年审工作将按照“线上为主”、“线下为辅”,线上线下相结合的方式开展。航空港经济综合实验区和上街区采取集中办理的方式办理。
为全力贯彻执行郑州市委市政府关于“绿城通”老年卡年审工作相关决策部署,根据《郑州市人民政府办公厅关于开展2022年绿城通老年卡年审工作的通知》,现将具体工作方案告知如下:一、线上年审(一)办理形式下载“绿城通行”APP或“郑好办”APP,进入老年卡年审模块,按照提示自主操作完成老