5个配置怎么选?哪个更适合你?比亚迪海豹06 DM-i购车手册
在前段时间的比亚迪新车发布会上,除了秦L DM-i以外,还同时发布了海豹06 DM-i,一个是王朝系列,另一个是海洋系列。上期我们分享了秦L DM-i的选购思路,本期我们再来看看海豹06 DM-i这台车该如何选择,哪个车型更值得购买。

我们还是先来看看外观,海豹06 DM-i依然采用了“海洋美学”的设计理念,但与目前在售的海豹DM-i等车型还是不太一样。这台车对外观做了重新设计,前大灯造型很细长,内部有双L结构。中间有一个尺寸比较大的进气格栅,像一个张开的大嘴,此外两侧还有进气口。整个前脸非常年轻时尚,它的造型设计是你们的菜吗?

侧面来看,这台车的整体造型与秦L DM-i很像,线条同样非常流畅动感。采用了半隐藏式的门把手,而且轮毂样式也比较好看。这台车的长宽高分别是4830/1875/1495mm,轴距是2790mm,与秦L DM-i车型相比,这台车的车宽少了25mm,其他一致。

尾部采用贯穿式尾灯,内部结构也做了重新设计,在上面还有一个可以发光的“BYD”字母标识。底部还配有扩散器,增加了一点运动氛围。

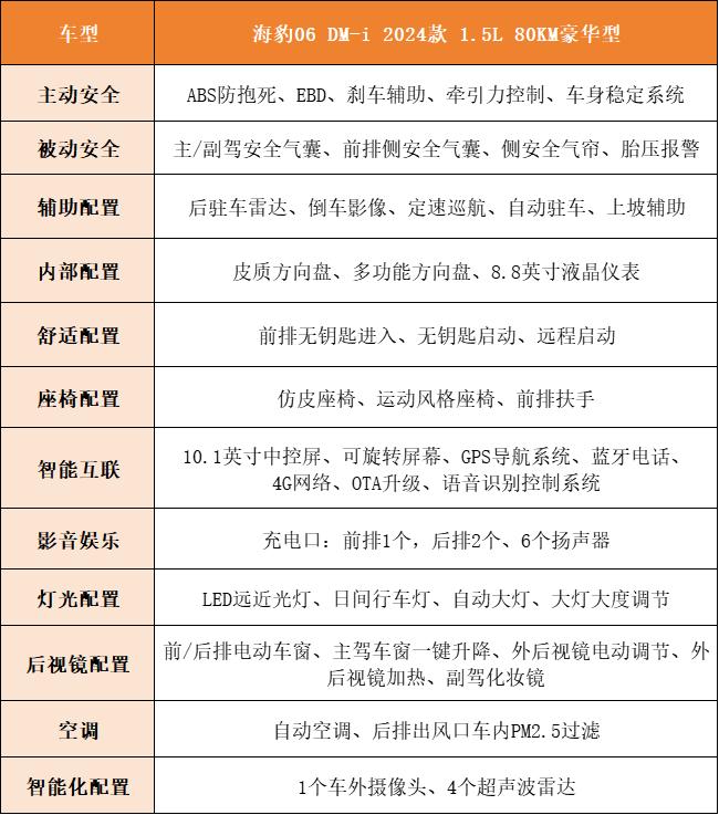
下面咱们说一下配置该怎么选,海豹06 DM-i一共有5个车型,指导价在9.98-13.98万。

首先是入门款车型,海豹06 DM-i 2024款 1.5L 80km豪华型,我个人认为它并不适合家用,因为配置少的可怜,只能说是够用,日常使用并不会很舒服。所以这台车更适合网约车,价格足够低,油耗足够低就可以了。

然后就是次低配,它比入门款贵了1万,但配置也增加了很多,而且都是比较实用的,比如胎压显示、前驻车雷达、360度全景影像、透明影像、主驾电动调节、12.8英寸中控屏、全车车窗一键升降、双区空调等,所以如果你预算不够,这台车会非常适合。

下面就是120km续航的车型,首先是海豹06 DM-i 2024款 1.5L 120km尊荣型,它比次低配贵了1万,多出来的东西包括40km的纯电续航、零百加速从7.9s提升到7.5s、提供快充口、6kW的对外放电和可开启的全景天窗。至于要不要选这个车型,就看各位的充电环境了。

然后是次顶配,海豹06 DM-i 2024款 1.5L 120KM尊享型,这个车型我也非常推荐,价格虽然比尊荣型贵了1万,但配置都很实用。比如多项主动安全配置、前排中央安全气囊、自适应巡航、全速自适应巡航、L2级驾驶辅助系统和副驾电动调节等。所以如果你预算充足,这个车型我也非常推荐。

最后就是顶配车型,海豹06 DM-i 2024款 1.5L 120KM旗舰版,它比尊享型贵了1万,配置多了18英寸轮毂、手机无线充电、前排座椅加热通风和记忆(主驾)、15.6英寸中控屏、8个扬声器和车内氛围灯等。这些多出来的配置我觉得并非刚需,所以我并不是很推荐,但如果你预算充足,干个顶配也没什么问题。
关于海豹06 DM-i车型的导购就先到这里了,其实分析下来可以发现,它和秦L DM-i的选购策略非常像。两台车最主要的差异主要就体现在外观和内饰的设计上,配置和搭载的技术都是基本一致的,所以你们更喜欢哪台车呢?
