明确了!重庆这些演唱会已定档!部分门票即将开售!

喜欢看演唱会的注意

重庆近期一大波演唱会

已经定档啦

其中林宥嘉、李荣浩巡回演唱会

重庆站门票即将开售

快一起来看看吧

↓↓↓

林宥嘉idol2023巡回演唱会重庆站

如今阔别三年,林宥嘉带着以全新眼光演绎的idol巡回演唱会重新归来,是熟悉但也是未知,是已知但也有惊喜,阔别三年的体会和感悟,都将在新一轮idol巡演中一一展现。


演唱会基本信息

演出时间:2023年11月11日 周六19:00

演出地点:重庆国际博览中心中央大厅

门票价格:380元/580元/780元/980元/1280元/1580元


开售时间

10月17日15:00


购票须知

图源:大麦APP


观演须知


观演人不得将以下物品带入演出活动场内
1.瓶装液体,酒类饮品。
2.菜刀、水果刀、斯刀、美工刀、唯刻刀、裁纸刀、手术刀、刨刀、铳刀等锐器。
3.棍棒、球棒、球杆、曲棍球杆等钝器。
4.钻机、锥、锯、斧头,焊枪、射钉枪、锤、冰镐、耙、铁锹、镰头、锄头、农用叉、镰刀、铡刀等工具农具。
5.反曲弓、复合弓等非机械弓箭类器材,消防灭火枪,飞镖、弹弓,防身喷剂等具有杀伤性的器具。
6.活动物,包括持工作证明的导盲犬。
7.容积超过100 毫升的香水、花露水、喷雾、凝胶等含易燃成分的非自喷压力容器。
8.冷烫精、染发剂、摩丝、发胶、杀虫剂、空气清新剂等自喷压力容器。
9.晴雨伞,激光笔,冷焰火,闪光灯,火柴,打火机。
10.乐器、口哨等发音器材,扩音器材。
11.长度超过50 厘米的发光设备。
12.不适宜在座位摆放的大型箱包。


图虫创意-919216554373021708


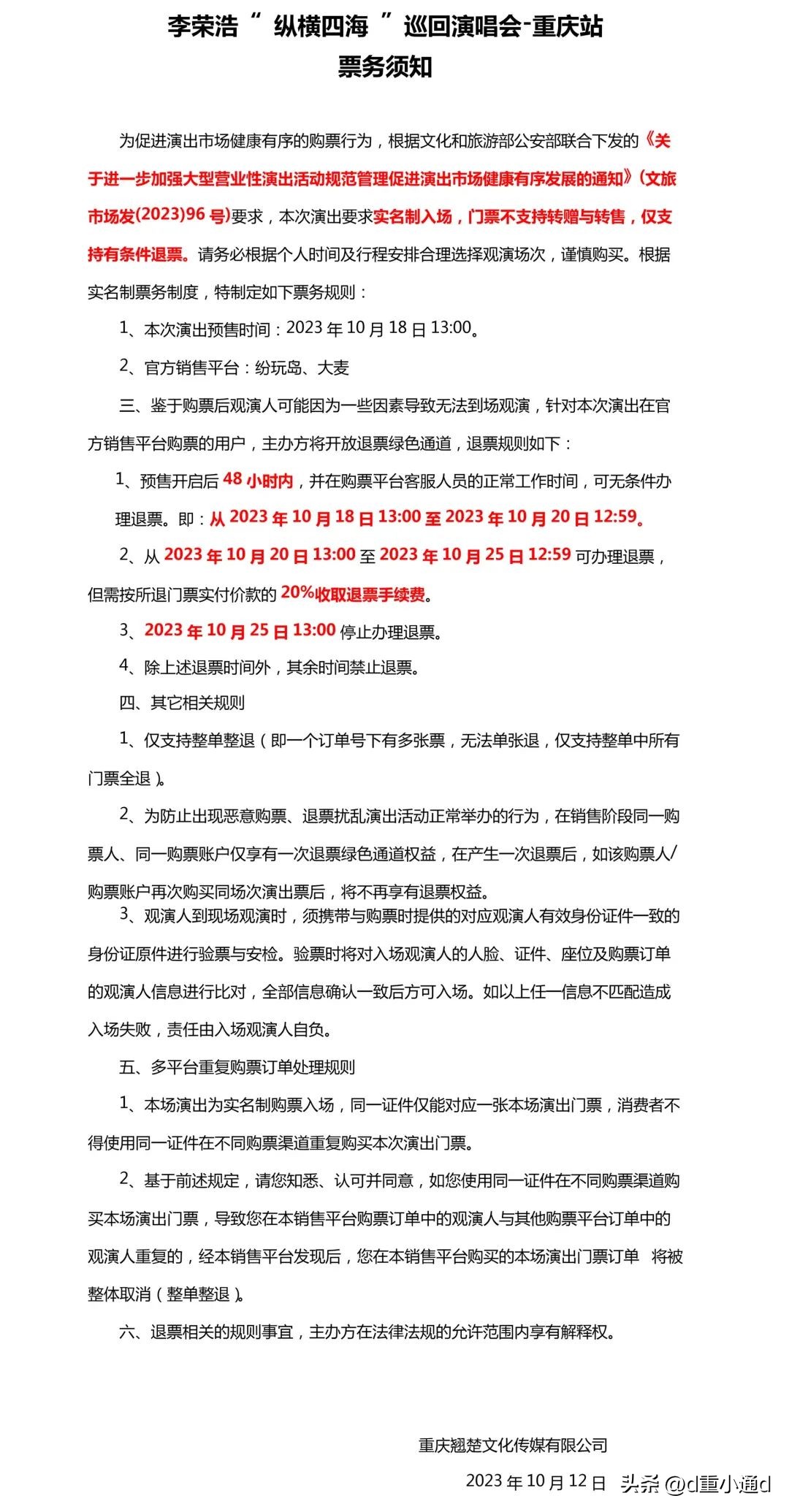
李荣浩“ 纵横四海 ”巡回演唱会-重庆站

「李荣浩“纵横四海”世界巡回演唱会」从2023年3月正式启航,已经走过了多座城市。此次,李荣浩将带着“纵横四海”来到重庆,将每一段人生际遇,在歌声中为歌迷们娓娓道来。


演唱会基本信息

演出时间:2023年11月4日 周六 19:30

演出地点:重庆奥体中心体育场

门票价格:看台380元/480元/580元、内场680元/880元/1080元


开售时间

10月18日13:00

购票须知


图源:大麦APP


图虫创意-918366073539002377


杨丞琳LIKE A STAR世界巡回演唱会-重庆站

2023年杨丞琳带着“LIKE A STAR”出发,并担任本轮巡演的总策划,可谓准备十足。不仅仅有拿手的抒情歌《年轮说》、《雨爱》、《带我走》,还有展现别样魅力的《新流感》、《漂流浴室》,偏精细文艺风的《点水》、《少年维特的烦恼》、《节日快乐》等等。


演唱会基本信息

演出时间:2023年11月25日 周六19:30

演出地点:重庆市 | 华熙文化体育中心

门票价格:看台380元/580元/780元/980元/1180元、内场1380元


开售时间

具体开售时间暂未官宣

后续有最新消息将及时通知大家


图虫创意-809373384268185629


2023王心凌SUGAR HIGH 巡回演唱会 重庆站

2023年王心凌将以最高规格的20周年全新制作,带领大家进入她的全糖宇宙,用丰富多彩的甜味打造酸甜苦辣等人生百味,数百首好歌精选浓缩在一场声光极致的精彩大秀中。


演唱会基本信息

演出时间:2023年12月2日 周六19:30

演出地点:重庆国际博览中心中央大厅

门票价格:看台480元/680元/880元/1180元、场地1380元


开售时间

具体开售时间暂未官宣

后续有最新消息将及时通知大家


图虫创意-919541331210010639


朴树·品冠携群星共赴-珮姐十周年音乐盛典

演出基本信息

演出时间:2023年11月18日 周六19:30

演出地点:重庆市人民大礼堂

门票价格:380元/680元/880元/980元/1280元


演出阵容

朴树、品冠、沈凌、李琦

耿斯汉、李维


开售时间

具体开售时间暂未官宣

后续有最新消息将及时通知大家


摄图网-600089481

举报