REDMI Watch 5智能手表拆解,搭载小米自研玄戒T1芯片
REDMI Watch 5作为小米旗下REDMI品牌的新一代智能手表,相较于上代,外观上延续了精致的金属边框设计,升级了更高的屏占比和更窄的四等边。在功能上,除了运动健康监测功能,还全新升级了网络对讲、蓝牙通话、独立音乐播放、NFC车钥匙,智能跨设备控制等,同时首次提供了eSIM版本,可独立于手机使用。
详细功能方面,REDMI Watch 5智能手表支持了150多种运动模式,可精准监测心率、能量消耗等健康数据;搭载独立GNSS芯片,精准记录户外轨迹;采用自研算法+AFE芯片,提供全天候的心率、血氧保护度、睡眠、压力监测和女性健康管理,可将健康数据与亲友相互分享;升级全新的呼吸放松功能,由北大心理研究院权威支持,提供四大呼吸模式。
REDMI Watch 5升级线性马达,支持20+种独创震动模式,提升交互体验;新增网络对讲功能,化身对讲机,可同时支持多人对讲;支持蓝牙通话,手表端一键接听手机来电;搭载Xiaomi HyperOS 2系统,支持小米、路特斯和比亚迪车型NFC车钥匙,支持手表检测到入睡状态自动关闭灯光、窗帘和电视等智能家电,支持百度地图、喜马拉雅等丰富的第三方APP。
其他方面,REDMI Watch 5还支持表端直连耳机、遥控拍照、交通卡/门禁多功能NFC、支付宝、微信离线支付,以及腕上小爱智能助理等便捷功能。eSIM版本支持独立联网,腕上轻松拨打电话和收发短信。续航方面,蓝牙典型续航20天,蓝牙AOD续航11天;eSIM典型续航12天,eSIM重度续航5天。下面来看看这款产品的详细拆解报告吧~
一、Redmi Watch 5智能手表开箱

此次拆解的REDMI Watch 5智能手表eSIM版本,包装盒延续了家族式的简约设计,正面展示有产品外观和产品名称,同时首次去掉了“MI”品牌LOGO。

包装盒背面标签上介绍有产品的功能特点及部分参数信息。2.07寸AMOLED高清大屏、独立通话、超长续航、独立GNSS、全天候健康监测、线性马达、金属中框、5ATM防水,内置小爱同学。产品名称:TD-LTE无线数据终端,产品型号:M2428W1,支持系统:产品仅支持部分Android或iOS系统,无线连接:蓝牙5.3,输入电压:5V,输入电流:1A,制造商:小米通讯技术有限公司,颜色:浮光钛,另外还有ID、安全认证等信息。

包装盒内部物品有手表、充电线和使用说明书。

充电线采用了USB-A to 双针磁吸接口。

REDMI Watch 5智能手表延续了系列方形表盘设计,采用铝合金边框、不锈钢表冠,2.5D微曲面玻璃盖板,质感出色,观感更加精致。

浮光钛配色表带采用了氟橡胶材质,佩戴舒适亲肤。针型表扣搭配穿插式设计,佩戴美观不翘尾。快拆结构设计,能够便捷拆卸清洁或更换。

解开表扣,REDMI Watch 5智能手表整体外观一览。

按压快拆按钮,轻松取掉表带。表带的针型表扣和与表盘衔接的卡扣均采用了金属材质,提升精致感的同时,提升使用寿命。

REDMI Watch 5智能手表表盘正面外观一览,升级2.07英寸AMOLED显示屏,具有82%超高屏占比和2mm超窄四等边,支持60Hz刷新率、1500nits全局亮度,324 PPI,支持湿屏防误触,提供丰富的内容显示和流畅的操控体验。

表盘背面外观一览,设置有运动健康监测传感器、充电触点和快拆按钮。

运动健康监测传感器开窗特写,采用了菲涅尔透镜。外围环形标注产品信息,与外部包装盒上一致。

盖板侧边的扬声器出音孔特写。

盖板侧边的气压孔特写。

表盘右侧外观一览,中心设置不锈钢表冠,背部中心CD纹理+外围环形抛光,搭配边缘滚花,更显精致。

表盘左侧外观一览。金属边框顶部边缘抛光处理,提升质感和细节感。

表盘与表带衔接的卡扣结构一览,内部采用金属材质。

表盘另外一端,左下角设置有麦克风拾音孔。

经智研所实测,Redmi Watch 5智能手表eSIM版本浮光钛配色,整机重量约为56.7g。

Redmi Watch 5智能手表eSIM版本表盘重量约为35.8g。

智研所使用CHARGERLAB POWER-Z KT002对REDMI Watch 5智能手表进行充电测试,输入功率约为2.40W。
二、Redmi Watch 5智能手表拆解
通过开箱,我们详细了解了REDMI Watch 5智能手表的精致外观设计,下面进入拆解部分,看看内部结构配置信息~

取掉表盘背部盖板。

腔体内部结构一览,主板通过螺丝固定,与其他元器件排线通过连接器连接。

盖板内侧结构一览,左侧贴有蓝牙天线,右侧通过金属支架固定扬声器。

FPC蓝牙天线特写。

金属充电触点特写,两侧设置有磁铁固定充电线。

卸掉螺丝,取出扬声器。

手表内置扬声器正面特写。

手表内置扬声器背面特写,丝印型号“521530A”,排线露铜连接主板。

扬声器与一元硬币大小对比。

经智研所实测,扬声器长度约为13.33mm。

宽度约为6.40mm。

卸掉螺丝,挑来连接器,取出主板单元。主板背面固定电池单元。

腔体底部结构一览,屏幕背部贴有散热铜箔和屏蔽贴纸。中框上固定振动马达和功能按键,排线露铜连接主板。

取出振动马达、旋转表冠和功能按键。

用于多功能控制的微动按键特写。

旋转表冠结构特写。

线性振动马达特写,丝印“53I1-”信息,支持20种震动模式,提供丰富细腻的震感。

经智研所实测,振动马达长度约为10.26mm。

宽度约为4.22mm。

高度约为3.59mm。

取掉金属边框。

边框内侧印刷LDS天线,四角设置有金属弹片连接中框上的连接器。

分离屏幕和中框。

中框结构一览,四角铜片连接主板和边框上的天线。

中框连接金属边框天线的触点特写。

中框上的麦克风拾音孔特写,金属盖板防护。

屏幕内侧电路一览。

丝印G623的触摸屏控制IC。

丝印1807M的屏幕供电IC。

断开排线,取掉电池。主板上通过大面积屏蔽罩防护,同时贴有散热铜箔。

手表内置锂离子聚合物电池组,型号:BW58,标称电压:3.93V,充电限制电压:4.43V,额定容量:550mAh,额定能量:2.162Wh,典型容量:567mAh,典型能量:2.229Wh,制造商:欣旺达电子股份有限公司。

撕掉外部标签,电芯上丝印信息一览。

电池保护板电路一览,主要IC通过黑色硬质胶水防护,负责电池的过充电、过放电、过电流等保护。

主板一侧结构一览,通过大面积屏蔽罩防护,中间固定健康监测传感器模组。

撕掉散热铜箔,主板另外一侧结构一览,通过通过大面积屏蔽罩防护。主控芯片裸露,涂有散热硅脂,搭配散热铜箔,提升散热,保障稳定运行。

挑开连接器,取掉健康监测传感器模组。

健康监测传感器模组电路一览,包括用于心率、血氧监测的LED照射灯,以及接收照射灯的反射光线的感应器。

取掉所有屏蔽罩,主板一侧电路一览,四角设置金属弹片,连接中框上的天线。

主板另外一侧电路一览。

连接天线的金属弹片。左侧是麦克风拾音孔,贴有海绵罩密封。

天线测试开关特写。

LC双工器特写,用于隔离发射和接收信号。

丝印8HDA的IC。

丝印T03B的IC。

丝印QM 22的IC。

丝印ZXM O V的IC。

丝印C05B的IC。

OnMicro昂瑞微OM8443-63是一款混合多模多频段(MMMB)功率放大模块(PAM),支持3G/4G手机,并在CDMA、WCDMA、TD-SCDMA和LTE模式下高效运行。

射频电路上,采用了众多的Sunlord顺络电子SDCL0603Q系列叠层陶瓷电感。该系列产品通过精心设计的线圈及电极,实现了高Q值和高自谐振频率(SRF),采用叠层干法工艺制作,能够提供高精度和高一致性的产品,满足精密电子组件的严苛要求。

Sunlord顺络电子SDCL0603Q-T02B03系列详细资料图。据智研所拆解了解到,包括森海塞尔、荣耀、HUAWEI、OPPO、跃我、大疆、科大讯飞、小米、Redmi、漫步者、小天才、联想、iKF、Marshall、JLab、Nothing、倍思、绿联、摩托罗拉、字节跳动、美碳、好牧人、西圣等众多品牌旗下产品采用了顺络电子的电感器。

XRING玄戒T1长续航4G手表芯片,集成小米自研设计4G基带,支持4G-eSIM独立通信,集成视频编解码模块。

XRING玄戒XP2110C电源管理芯片,用于为主控芯片供电。

镭雕T260的晶振特写,用于提供时钟。

KIOXIA铠侠THGBMNG5D1LBAIK 4GB eMMC芯片,是一款具有ECC、擦写平衡和坏块管理等控制功能的NAND闪存产品。

丝印TEC3的IC。

丝印I467P的6轴陀螺仪,型号:ICM-42670-P,来自TDK,用于采集运动数据。

TDK ICM-42670-P详细资料图。

XRING玄戒XR5310C射频芯片。

用于检测表冠转动的光电旋转传感器。外围金属弹片连接振动马达和功能按键。

连接扬声器的金属弹片特写。

镭雕MG42 D263的MEMS麦克风特写,用于语音通话、语音助手等功能拾音,来自敏芯微电子。

连接蓝牙天线的金属弹片。

BES恒玄BES2700iH蓝牙音频SoC。

为蓝牙芯片提供时钟的24.000MHz晶振特写。

丝印28FCA的IC。

丝印THN31SWC2的NFC芯片特写。

Actions炬芯科技ATS3039蓝牙音频SoC。

镭雕T320的晶振特写。

丝印3B1的TVS管,用于输入过压保护。

思远半导体SY5320过压过流保护IC,是一款具有输入欠压和过压保护、锂电池前端过压保护、负载电流异常保护以及过温保护等特点集一身的高集成保护IC,支持28V输入耐压,过压关断保护小于1uS,支持高精度电池过压保护功能,应用于充电电路或低压系统的前端,以避免锂电池或低压系统免受异常输入故障的影响。

思远半导体SY5320详细资料。据智研所拆解了解到,思远半导体的电源管理类芯片目前已被小米、韶音、神牛、优篮子、西圣、三星、OPPO、Redmi、一加、字节跳动、JBL、小天才、倍思、韶音、猛玛、Cleer、Nothing、捷波朗、斯莫格、NuPhy、高驰、翡声、枫笛、海尔兄弟、泥炭、左点、TG、iQOO、漫步者、联想、传音、科大讯飞、用维、公牛、Fiio、翡声、MEES、YOBYBO、HAYLOU、DENON、Oladance、XTOUR、final、酷睿视、Skullcandy、vivo、QCY、声阔、绿联、realme、魅族、百度、网易、哈曼、万魔、233621、魔宴、创新科技等国内外知名品牌采用。

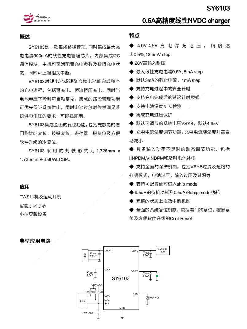
思远半导体SY6103是一款集成路径管理,同时集成最大充电电流500mA的线性充电管理芯片。内部集成I2C通信模块,主机可灵活配置充电参数及获得充电状态,同时可上报相关中断。
SY6103对锂电池或锂聚合物电池能完成整个的充电进程,包括预充电、恒流恒压充电。同时当电池电压下降时可自动复充。集成的路径管理功能 可优先保证系统供电,同时电池过放时依然满足系 统供电电压的要求,可即插即用。 SY6103集成全面的复位功能,包括充放电的看门狗计时复位,按键复位,寄存器一键复位及方便 软件升级的冷复位。

思远半导体SY6103详细资料图。

丝印R2AQN的IC。

丝印QXQ AFG的IC。

丝印“DYNW”的艾为电子AW88166音频功放,是一款内置丰富音效和保护算法DSP、具有极低底噪和静态功耗的6.25V电压输出、2.1W@8Ω Digital Smart K数字音频功放产品,适用于多声道终端设备(如平板等)和各类IoT设备(手表、AR、VR等)对好音质和大响度的应用需求。

丝印SYT1 AAT7的IC。

丝印S2X7N的IC。

AIROHA达发(络达)AG3335MN GPS/GNSS接收器,用于获取位置,计算运动距离,帮助检测跑步量。 AG3335MN支持GPS、北斗、GLONASS、Galileo、QZSS五大卫星系统同步定位,具有较强的抗干扰能力,能有效提高室外定位精度与稳定性从而改善运动和里程数据的准确度,使健身数据更加精确。AG3335MN率先采用先进的12nm制程工艺,能够在增强使用体验的同时大幅降低功耗,增加手表待机时间。

镭雕WHM1S的晶振特写。

GOODiX汇顶科技GH3026是一款集成了多通道PPG的健康监测芯片,具备心率(HR)、心率变异性(HRV),血氧饱和度(SpO2)监测和佩戴检测等功能。

连接健康监测传感器模组排线的ZIF连接器特写,来自亚奇科技(OCN),型号:OK-F302-15115。

连接屏幕排线的ZIF连接器,来自亚奇科技(OCN),型号:OK-F302-33115。

Redmi Watch 5智能手表拆解全家福。
三、智研所总结
REDMI Watch 5智能手表在外观方面,延续了系列方形表盘设计,2.07英寸AMOLED屏幕,搭配超窄边框,以及2.5D微曲面玻璃,带来更高端的视觉效果;还采用了铝合金边框,搭配精致表冠,质感更加出色。氟橡胶表带采用针型表扣搭配穿插式设计,佩戴更加简约时尚;按钮时快拆结构,使用更方便。
内部主要配置方面,REDMI Watch 5搭载方形扬声器,配备艾为电子AW88166音频功率放大器;采用敏芯微电子的MEMS麦克风拾音,采用线性振动马达提供细腻的震感反馈;健康监测采用了GOODiX汇顶科技GH3026健康监测芯片;运动监测采用了AIROHA达发(络达)AG3335MN定位芯片和TDK ICM-42670-P 6轴陀螺仪。
REDMI Watch 5 4G通讯采用了小米自研的高性能XRING玄戒T1长续航4G手表芯片,配备玄戒XP2110C电源管理芯片,玄戒XR5310C射频芯片和OnMicro昂瑞微OM8443-63功率放大模块,射频外围采用多颗Sunlord顺络电子SDCL0603Q系列叠层陶瓷电感;低功耗蓝牙通讯采用了BES恒玄BES2700iH蓝牙音频SoC和Actions炬芯科技ATS3039蓝牙音频SoC。
其他方面,REDMI Watch 5搭载了KIOXIA铠侠THGBMNG5D1LBAIK 4GB eMMC芯片,用于储存固件和音频数据,实现独立音乐播放;内置欣旺达550mAh锂电池供电,采用了思远半导体SY5320过压过流保护IC和思远半导体SY6103线性充电管理芯片,负责为内置电池安全充放电。